Przerobka tylnych swiatel - kompletne schematy
Moderatorzy: mcgan, Pavulon_, stang232, celibad, pluzz, Rezor, mcgan, Pavulon_, pluzz, Rezor, stang232, celibad, mcgan, Pavulon_, pluzz, Rezor, stang232, celibad
-
paytoplay
- Forumowicz
- Posty: 404
- Rejestracja: 2009-05-04, 00:08
- Silnik: V6 3.7
- Kolor: Sterling Grey
- Kontakt:
hmm, ale rozgrzewa się podczas używania kierunku? ze sobie pomruga pół minuty i gorąca jest
? Jak tak to lipa - to chyba zrobię po prostu tak, ze na tyle do tych lampek puszczę sygnał od kierunkowskazu, a odłączę pozycje - wtedy może obciążenie będzie na tyle spoko, że raz ze nie spali się nic a dwa ze będzie mrugało z normalną częstotliwością, bo tak stojąc w korkach to szału można dostać jak to napiernicza ![Kwadratowy :]](./images/smilies/splash.gif)
tylko nie wiem jak ma się ta żarówka 5W5 do funkcjonowania kierunkowskazu
? - ona chyba za słaba jest i dalej będzie szybciej niż powinno - przetestuje w wolnej chwili to dam znac jak to wychodzi - dziś odzyskałem dowód więc mi ciśnienie trochę spadło ![Kwadratowy :]](./images/smilies/splash.gif)
Poza tym dupa mi tak w weekend przemarzła ze już mam dosyć grzebania przy samochodzie
a teraz jak dziś śnieg spadł to już w ogóle...
tylko nie wiem jak ma się ta żarówka 5W5 do funkcjonowania kierunkowskazu
Poza tym dupa mi tak w weekend przemarzła ze już mam dosyć grzebania przy samochodzie
Bart
- tomec
- Forumowicz
- Posty: 182
- Rejestracja: 2009-06-10, 22:25
- Model: Shelby GT
- Silnik: V8 4.6
- Kolor: performance white
- Kontakt:
o ile sie nie myle to komp sprawdza czy jest zarowka tylko na wloknie pozycji. u mnie sprawe zalatwilo dolozenie rezystora rownolegle z wloknem pozycji. kierunki zaczyli migac normalnie. rezystor byl cos ok. 10kOhm. zreszta pisalem juz pare razy o tym. sprobuj jakis taki podobny rezystorek podpiac i zobacz czy kierunek nie zacznie dzialac normalnie.paytoplay pisze:hmm, ale rozgrzewa się podczas używania kierunku? ze sobie pomruga pół minuty i gorąca jest? Jak tak to lipa - to chyba zrobię po prostu tak, ze na tyle do tych lampek puszczę sygnał od kierunkowskazu, a odłączę pozycje - wtedy może obciążenie będzie na tyle spoko, że raz ze nie spali się nic a dwa ze będzie mrugało z normalną częstotliwością, bo tak stojąc w korkach to szału można dostać jak to napiernicza
![]()
-
caniggia
- Stowarzyszenie MKP
- Posty: 3868
- Rejestracja: 2008-12-19, 15:05
- Model: Mustang GT 4.6 Turbo
- Silnik: V8 4.6
- Kolor: satin silver
jak automat, to z tymi pinami 4 i 16 trzeba zmostkowac jescze syglan brake do skrzyni biegow. za chwile popatrze na schemat i dam znac.
jest to np pin 3 z wtyczki 3 pinowej przy skrzyni biegow, nr wtyczki C2127. to jest sygnal z hamulca, teraz musze tylko znalesc gdzie z sjb to wychodzi.
niestety nie moge odnalesc, zeby sprawdzic ktory pin dokladnie, to po nacisnieciu hamulta (przy zalozeniu ze jeszcze dziala) sprawdzic na ktorym pinie w tej wtyczce jest napiecie.
odciac kabla, albo poszukac gdzie on idzie dokladnie, zmostkowac go z pinem 4 i 16.
jest to np pin 3 z wtyczki 3 pinowej przy skrzyni biegow, nr wtyczki C2127. to jest sygnal z hamulca, teraz musze tylko znalesc gdzie z sjb to wychodzi.
niestety nie moge odnalesc, zeby sprawdzic ktory pin dokladnie, to po nacisnieciu hamulta (przy zalozeniu ze jeszcze dziala) sprawdzic na ktorym pinie w tej wtyczce jest napiecie.
odciac kabla, albo poszukac gdzie on idzie dokladnie, zmostkowac go z pinem 4 i 16.
-
caniggia
- Stowarzyszenie MKP
- Posty: 3868
- Rejestracja: 2008-12-19, 15:05
- Model: Mustang GT 4.6 Turbo
- Silnik: V8 4.6
- Kolor: satin silver
tu juz na 100% info:
chodzi o to ze do wtyczki C307 czyli czujnika przy dwigni biegow na pin 3 idzie napiecie z czujnika stopu, ktory jest brany z pinu 44 wtyczki C2280D z SJB. Jego nalezy odciac przy SJB i zmostkowac z pinami 4 i 16 odcietymi z wtyczki C2280H.
Przy pinie 44 wtyczki C2280D ma zostac kikut, laczenie od strony instalacji.
info o wtyczce C2127 bylo z modelu pre 2005.
chodzi o to ze do wtyczki C307 czyli czujnika przy dwigni biegow na pin 3 idzie napiecie z czujnika stopu, ktory jest brany z pinu 44 wtyczki C2280D z SJB. Jego nalezy odciac przy SJB i zmostkowac z pinami 4 i 16 odcietymi z wtyczki C2280H.
Przy pinie 44 wtyczki C2280D ma zostac kikut, laczenie od strony instalacji.
info o wtyczce C2127 bylo z modelu pre 2005.
-
paytoplay
- Forumowicz
- Posty: 404
- Rejestracja: 2009-05-04, 00:08
- Silnik: V6 3.7
- Kolor: Sterling Grey
- Kontakt:
dzięki wielkie - w weekend podjadę do siebie do garażu i spróbuje to załatwić. Teraz jest tak zimno, że nic mnie nie zmusi żebym dłubał przy samochodzie
W razie czego jak coś zwale to tak jak mówisz tomec - wsadze sobie ten rezystor i jak jest ok to spoko, jednak mimo wszystko moze uda sie to obejsc ...
jeszcze raz dzięki wielkie caniggia, bo bez tego schematu i pomocy bym tego w życiu nie ogarnął.
Chciałem zrobić jakieś foty tego " jak to się robi w realu "
żeby tu wrzucić, ale po moich pytaniach typu zasadniczego wszystko już jest chyba jasne
Poza tym mam takie spaghetti już przy tym SJB, że aż jak na to patrze to przeraża mnie co ja tam porobiłem - mam nadzieje ze nic się nie spali.
ps. ja użyłem słowa pupka?
to jakaś manipulacja, ja takich słów nie używam
... chyba ze narąbany byłem,... no ale nie o 12:18 w poniedziałek 
W razie czego jak coś zwale to tak jak mówisz tomec - wsadze sobie ten rezystor i jak jest ok to spoko, jednak mimo wszystko moze uda sie to obejsc ...
jeszcze raz dzięki wielkie caniggia, bo bez tego schematu i pomocy bym tego w życiu nie ogarnął.
Chciałem zrobić jakieś foty tego " jak to się robi w realu "
Poza tym mam takie spaghetti już przy tym SJB, że aż jak na to patrze to przeraża mnie co ja tam porobiłem - mam nadzieje ze nic się nie spali.
ps. ja użyłem słowa pupka?
Bart
-
caniggia
- Stowarzyszenie MKP
- Posty: 3868
- Rejestracja: 2008-12-19, 15:05
- Model: Mustang GT 4.6 Turbo
- Silnik: V8 4.6
- Kolor: satin silver
jak polaczysz tego pina 44 z 4 i 16 9odciete wszystkie od sjb, to problem bedzie z glowy, bez rezystorow, wszystko dziala jak potrzeba:)paytoplay pisze:hej,
Próbowałem dziś przerobić temat szybkich kierunków i opcja bez rezystora jest na pewno lepsza, jednak po odcięciu tych pinów z tej dużej wtyczki ( C2280H piny 4 i 16 ) połączeniu i po podłączeniu to tego stopów wszystko działało zajebiscie, tylko ze ja mam automat i kurcze nie mogłem wrzucić biegu żeby ruszyć
Da się to jakoś mądrze obejść czy jednak zostaje tylko ta opcja z rezystorem?.
Może jakaś żarówka gdziekolwiek będzie lepsza niż ten rezystor, np żeby zapalała się jakaś żarówka podłączona szeregowo w bagażniku ?
Bo generalnie to bez odcinania tych wtyczek( 4 i 16 ) i zmostkowaniu tych pozostalych kikutów co wystają mi z wtyczki c2208d wszystko działa pięknie, tylko, że jak naciskam stopy, to mi się kierunki z przodu zapalają, za to jak odcinam tame to nie mogę z miejsca ruszyc
jakbys mial manuala, to juz problem z glowy by byl:)
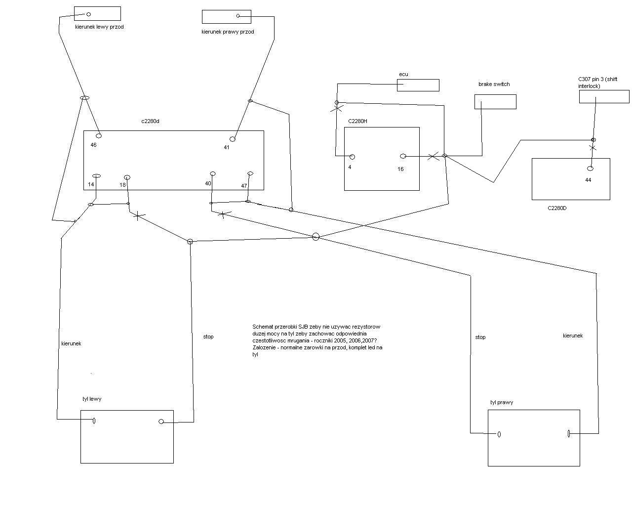
Dolaczam update do automatu, dla modeli ktore nie sa przystosowane do ledow z tylu (2005, 2006, 2007?), schemat dla normalnych zarowek na przodzie w kiedunkach, ledy z tylu, wszystko aby nie uzywac rezystorow duzej mocy.
- tomec
- Forumowicz
- Posty: 182
- Rejestracja: 2009-06-10, 22:25
- Model: Shelby GT
- Silnik: V8 4.6
- Kolor: performance white
- Kontakt:
paytoplay, duzy rezystor, czyt. rezystancji conajmniej kilka kOhm, wpiety rownolegle nie musi byc duzej mocy. przez niego nie poplynie taki prad jak przez te grzalki o ktorych wielokrotnie byla mowa. taki rezystorek ma tylko "oszukac" SJB ze zarowka jest i ma sie dobrze 
przynajmniej u mnie tak sie udalo. zadnych duzych rezystorow-kaloryferow, dodatkowych zarowek sztucznie obciazajacych itp. oczywiscie stosujac LEDy na przod i na tyl.
niedlugo wrzuce jakies zdjecia i film, jak to u mnie wyglada - jak tylko dokoncze to co jeszcze kombinuje
przynajmniej u mnie tak sie udalo. zadnych duzych rezystorow-kaloryferow, dodatkowych zarowek sztucznie obciazajacych itp. oczywiscie stosujac LEDy na przod i na tyl.
niedlugo wrzuce jakies zdjecia i film, jak to u mnie wyglada - jak tylko dokoncze to co jeszcze kombinuje
-
paytoplay
- Forumowicz
- Posty: 404
- Rejestracja: 2009-05-04, 00:08
- Silnik: V6 3.7
- Kolor: Sterling Grey
- Kontakt:
ja nie wytrzymałem i poszedłem znowu rozdłubać to SJB , ale teraz wstępnie wszystko gra - dzięki wielkie wszystkim za pomoc 
tomec, udalo sie zrobic bez tego, kupiłem jakieś rezystory, nawet radiatory mi gość wcisnął do tego , ale jak już udało się bez tego to luz - najwyżej jak ledy kiedyś będę chciał założyć to wepnę jakieś oporniki. Na ledach w zasadzie to zależało mi tylko z tyłu bo tam jest ta genialna zarówka dwukolorowa ( tu pozdrawiam pawellosa
)
caniggia, udało się - schemat bombowy, wszystko gites - po tej poprawce z tym pinem 44 wszystko działa pięknie - pojadę zaraz przetestować, czy aby na pewno jakaś niespodzianka się nie wydarzy podczas jazdy ale chyba już nie ma się co wydarzyć
jeszcze raz dzięki wielkie
tomec, udalo sie zrobic bez tego, kupiłem jakieś rezystory, nawet radiatory mi gość wcisnął do tego , ale jak już udało się bez tego to luz - najwyżej jak ledy kiedyś będę chciał założyć to wepnę jakieś oporniki. Na ledach w zasadzie to zależało mi tylko z tyłu bo tam jest ta genialna zarówka dwukolorowa ( tu pozdrawiam pawellosa
caniggia, udało się - schemat bombowy, wszystko gites - po tej poprawce z tym pinem 44 wszystko działa pięknie - pojadę zaraz przetestować, czy aby na pewno jakaś niespodzianka się nie wydarzy podczas jazdy ale chyba już nie ma się co wydarzyć
jeszcze raz dzięki wielkie
Bart
-
paytoplay
- Forumowicz
- Posty: 404
- Rejestracja: 2009-05-04, 00:08
- Silnik: V6 3.7
- Kolor: Sterling Grey
- Kontakt:
hej,
dziś próbowaliśmy z Olafem przerobic u niego światła wg tego schematu, ale ponieważ on już miał przerabiane lampy i cos jest zwalone w SJB nie udało się...
Generalnie sytuacja wygląda tak:
- z SJB nei ma w ogole sygnału do trzeciego stopu
- z SJB z pina 41 nie ma sygnału do prawego kierunku z przodu
- z SJB jest ciagły sygnał w Pinie 40, tak ze nawet po wylączeniu wszystkiego tylna lampa pali się stopem...
Generalnie to lekka kiszka bo jak nie ma sygnału z kierunku i trzeciego stopu to nie mam pojęcia jak teraz to naprawić i skąd wziąć sygnały z kierunkowskazów i stopu, żeby rozdzielić tył
To jest w ogole możliwe czy trzeba nowe SJB skombinowac?
dzieki i pozdr.
dziś próbowaliśmy z Olafem przerobic u niego światła wg tego schematu, ale ponieważ on już miał przerabiane lampy i cos jest zwalone w SJB nie udało się...
Generalnie sytuacja wygląda tak:
- z SJB nei ma w ogole sygnału do trzeciego stopu
- z SJB z pina 41 nie ma sygnału do prawego kierunku z przodu
- z SJB jest ciagły sygnał w Pinie 40, tak ze nawet po wylączeniu wszystkiego tylna lampa pali się stopem...
Generalnie to lekka kiszka bo jak nie ma sygnału z kierunku i trzeciego stopu to nie mam pojęcia jak teraz to naprawić i skąd wziąć sygnały z kierunkowskazów i stopu, żeby rozdzielić tył
To jest w ogole możliwe czy trzeba nowe SJB skombinowac?
dzieki i pozdr.
Bart
-
caniggia
- Stowarzyszenie MKP
- Posty: 3868
- Rejestracja: 2008-12-19, 15:05
- Model: Mustang GT 4.6 Turbo
- Silnik: V8 4.6
- Kolor: satin silver
W zalaczniu schemat przerobki na zewnetrzne flashery do kierunkowskazow, takie co obsluguja dlody LED, zeby nie uzywac opornikow duzej mocy.
dla pewnosci nalezy sprawdzic pin 4 wtyczki C2280B czy jest na nim masa oraz pin 24, czy pojawia sie na nim masa po wlaczeniu swiatel awaryjnych.
po zastosowaniu przerobki, nalezy calkowicie odciac przednie kierunki i tylne z SJB.
uniwersalne flashery zazwyczaj maja 3 piny, jeden staly prad po zaplonie, stala masa oraz wyjscie na wlacznik kierunkowskazow ktory rozdziela sygnal na prawa czy lewa strone.
w przypadku instalacji mustanga trzeba go podlaczyc w troche inny sposob i dlatego musza byc 2, kazdy na jedna strone. wyjscie zamiast na wlacznik kierunkow bedzie szlo bezposrednio na kierunkowskazy, a przekaznik bedzie wlaczany masa.
pin 17 i 48 przy wtyczce maja zostac kikuty, pin 24 (trzeba sie wpiac w niego, nic nie ucinac) musi dawac sygnal na flashery aby dzialaly swiatla awaryjne, ale znowu trzeba zabezpieczyc zeby wlaczenie kierunkowskazu nie powodowalo wlaczenia awaryjnych.
dlatego sa tam diody ktore maja przekazac sygnal tylko w jedna strone, natomiast nie jestem pewny czy na schemacie umiejscowilem je w odpowiednia strone. jak po wlaczeniu awaryjnych nie zapala sie kierunkowskazy, trzeba je dac w druga strone.
tym sposobem w starszych modelach mozemy zaladowac ledy i z przodu i z tylu bez opornikow. nowsze modele (2007?, 2008->) sa przystosowane fabrycznie.
dla pewnosci nalezy sprawdzic pin 4 wtyczki C2280B czy jest na nim masa oraz pin 24, czy pojawia sie na nim masa po wlaczeniu swiatel awaryjnych.
po zastosowaniu przerobki, nalezy calkowicie odciac przednie kierunki i tylne z SJB.
uniwersalne flashery zazwyczaj maja 3 piny, jeden staly prad po zaplonie, stala masa oraz wyjscie na wlacznik kierunkowskazow ktory rozdziela sygnal na prawa czy lewa strone.
w przypadku instalacji mustanga trzeba go podlaczyc w troche inny sposob i dlatego musza byc 2, kazdy na jedna strone. wyjscie zamiast na wlacznik kierunkow bedzie szlo bezposrednio na kierunkowskazy, a przekaznik bedzie wlaczany masa.
pin 17 i 48 przy wtyczce maja zostac kikuty, pin 24 (trzeba sie wpiac w niego, nic nie ucinac) musi dawac sygnal na flashery aby dzialaly swiatla awaryjne, ale znowu trzeba zabezpieczyc zeby wlaczenie kierunkowskazu nie powodowalo wlaczenia awaryjnych.
dlatego sa tam diody ktore maja przekazac sygnal tylko w jedna strone, natomiast nie jestem pewny czy na schemacie umiejscowilem je w odpowiednia strone. jak po wlaczeniu awaryjnych nie zapala sie kierunkowskazy, trzeba je dac w druga strone.
tym sposobem w starszych modelach mozemy zaladowac ledy i z przodu i z tylu bez opornikow. nowsze modele (2007?, 2008->) sa przystosowane fabrycznie.
- Olaf
- Forumowicz
- Posty: 436
- Rejestracja: 2008-07-09, 21:57
- Model: GT 2005
- Silnik: V8 4.6
- Kolor: królewski błękit : )
- Lokalizacja:: Warszawa
- Stajnia: Stajnia Mazowiecka
''Mały'' update - w Święta udało nam się znakomicie mimo po części zwalonego SJB, wszystkie swiatła działają !!! (tył na 6 LED'ach), do dzisiaj jestem w ciężkim szoku że się udało
Jedyna rzecz która chyba przestała działać to automatyczna blokada drzwi jak się rusza do przodu... Mi to właściwie nie jest w ogóle potrzebne ale chyba to nie działa, HGW skąd to się wzieło?
Jedyna rzecz która chyba przestała działać to automatyczna blokada drzwi jak się rusza do przodu... Mi to właściwie nie jest w ogóle potrzebne ale chyba to nie działa, HGW skąd to się wzieło?
-
caniggia
- Stowarzyszenie MKP
- Posty: 3868
- Rejestracja: 2008-12-19, 15:05
- Model: Mustang GT 4.6 Turbo
- Silnik: V8 4.6
- Kolor: satin silver
hmmm, u mnie sie nie zamykaja automatycznie, a w moim poprzednim 2008 zamykalo sie.Olaf pisze:''Mały'' update - w Święta udało nam się znakomicie mimo po części zwalonego SJB, wszystkie swiatła działają !!! (tył na 6 LED'ach), do dzisiaj jestem w ciężkim szoku że się udało![]()
Jedyna rzecz która chyba przestała działać to automatyczna blokada drzwi jak się rusza do przodu... Mi to właściwie nie jest w ogóle potrzebne ale chyba to nie działa, HGW skąd to się wzieło?